欢迎进入呼和浩特市正信公证处官方网站!
今天是 2026年 01月 07日 星期三
网站首页
机构概况
机构简介
团队风采 / 办公环境
新闻动态
机构动态
通知公告
行业新闻
党建之窗
党建之窗
招投标
通知公告
自行招标
委托招标
法拍房专栏
法拍房专栏
办证指南
办证指南
公证费速算
办证须知
特色服务
办证须知
办证流程
办证流程
联系我们
联系我们
机构概况
机构简介
团队风采 / 办公环境
新闻动态
机构动态
通知公告
行业新闻
党建之窗
党建之窗
招投标
通知公告
自行招标
委托招标
法拍房专栏
法拍房专栏
办证指南
办证指南
公证费速算
办证须知
特色服务
办证须知
办证流程
办证流程
联系我们
联系我们
新闻动态
新闻动态
机构动态
>
通知公告
>
行业新闻
>
通知公告
您的位置:
主页
>
新闻动态
>
通知公告
>
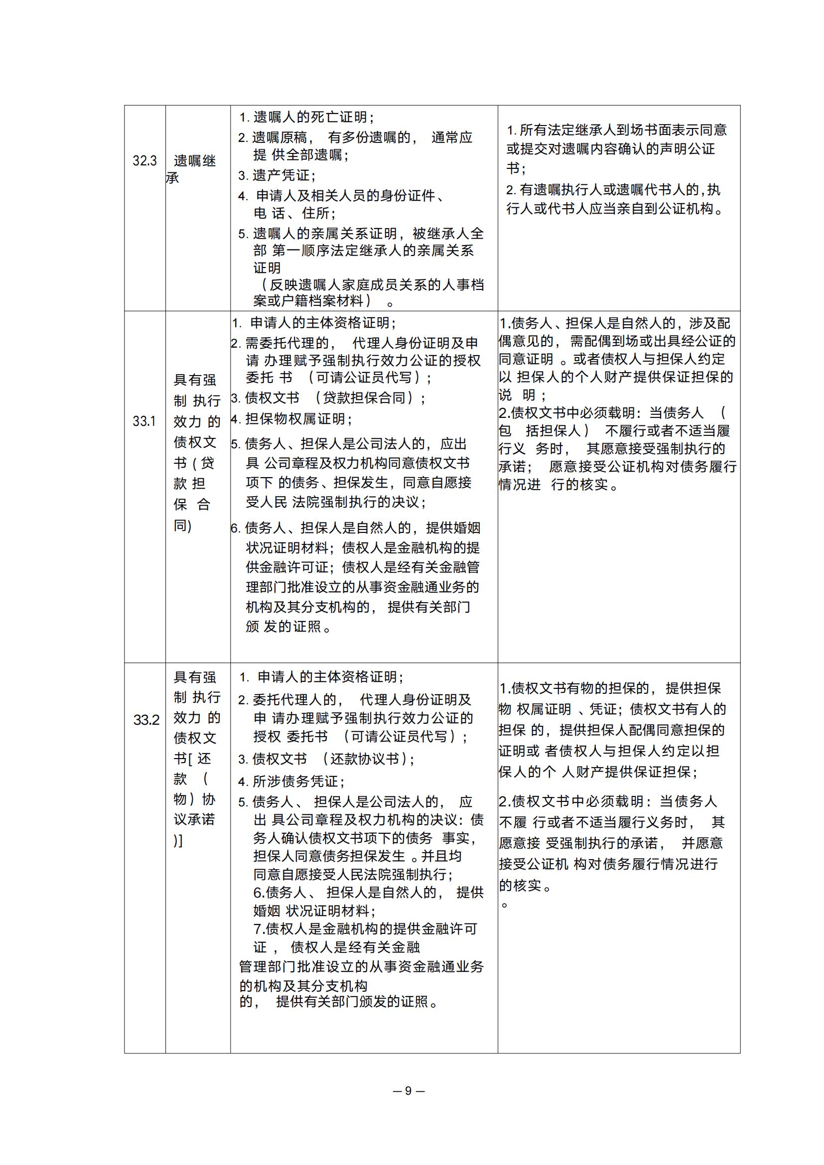
高频公证事项证明材料清单
2021-11-15
返回列表
上一篇:
公证一次性告知书
下一篇:
公证事项证明材料清单所涉证明例举
机构概况
新闻动态
党建之窗
招投标
法拍房专栏
办证指南
办证须知
办证流程
联系我们
内蒙古自治区呼和浩特市正信公证处官方网站
电话:0471-4674888 / 4674999
邮箱:hhhtzxgzc@sina.com
地址:内蒙古自治区呼和浩特市赛罕区敕勒川大街15号绿地腾飞大厦E座5楼
Copyright © 2018 - 2021 正信公证处 版权所有 技术支持:
内蒙古顺为科技
ICP备案号:
蒙ICP备19001944号-1
蒙公网安备 15010502001186号